L1 and L2 Bridging
The Scroll bridge enables the transfer of ETH, ERC20 tokens, NFTs, and arbitrary messages between L1 and L2. It serves as a secure mechanism for moving various digital assets across L1 and L2.
To facilitate the transfer of ETH and ERC20 tokens, the Scroll bridge utilizes the Gateway Router. This contract ensures the smooth passage of these assets between L1 and L2, allowing users to transfer their Ethereum-based tokens seamlessly.
The ERC721 and ERC1155 Gateway enables the transfer of non-fungible assets between the two networks, allowing users to move their NFTs across L1 and L2.
In addition to token transfers, the Scroll Messenger contract enables cross-chain contract interaction. This means that contracts on one network can interact with contracts on the other network through the Scroll Messenger contract. This functionality expands the possibilities for decentralized applications and smart contracts to operate seamlessly across both networks.
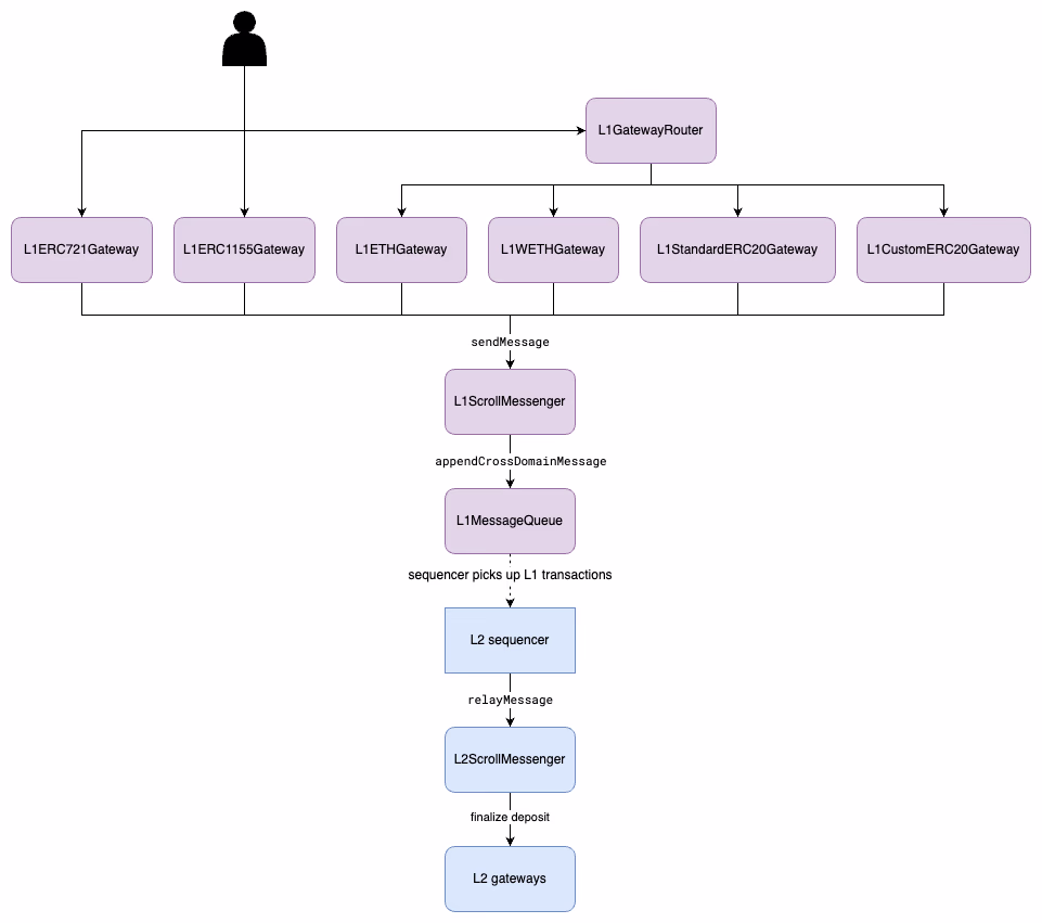
L1 Gateway architecture

There are many entry points from the user to the Scroll bridge. This will depend on what you want to do and how you want to do it. If you want to send ETH or ERC20 tokens, you should use the GatewayRouter
. If you want to send NFTs, you should use the L1ERC721Gateway
or L1ERC1155Gateway
. If you want to send arbitrary data, you should use the L1ScrollMessenger
. All Gateway transfers use the Scroll Messenger to send assets cross-chain, whose job is to append the transactions to the Message Queue for L2 inclusion.
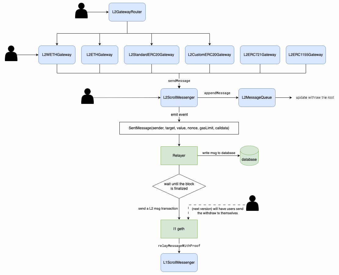
L2 Gateway architecture

Regarding possible permissionlessly callable entry points, the L2 Gateway Architecture is very similar to L1. The difference is that when sending a message from L2, calling the appendMessage
function will store the message in an append-only binary merkle tree (aka withdraw tree) in the L2MessageQueue
. When a new message is sent to the L2MessageQueue
, the relayer will detect it and store it in the database. When the block is finalized, it will generate a proof of the new merkle path and pass it to the L1geth node to execute on L1ScrollMessenger
. All finalized withdraw roots will be stored in the rollup contract so we can verify the proof against them. In the next Scroll versions, the Relayer won’t be needed since all users will be able to finalize the transaction on L1.
In the upcoming sections, we will explore the technical aspects of the bridge, including the smart contract API required to utilize its capabilities. Detailed guides with code examples are provided in the Developer Guides section to assist developers and users in understanding and implementing these functionalities.